
由吉蛋堂主办的“第十届蛋亲节暨第三届蛋食材选品节”将于2025年8月7-9日在深圳宝安召开,新乡市卓一智能机械有限公司应邀参与本次行业重大活动。
新乡市卓一智能机械有限公司作为协办单位深度参与本次大会,曾成功承办过第八届中国蛋亲节暨第一届蛋食材选品节。
欢迎业内同仁出席本次会议,为行业的发展献言献策,共同推进行业发展、技术进步。
1个主题大会+3个平行会议+蛋食品选品节展会
8月7-9日
大湾区鹏城·深圳前海华侨城JW万豪酒店
邀您共赴盛会

一、主题
蛋美——蛋美生活·创新未来
二、时间
8月7日深圳宝安报到;
8月8日全天第十届蛋亲节暨第三届蛋食材选品节系列活动;
8日上午主题活动:第十届蛋亲节
8日下午:
分会场1:第三届蛋商大会
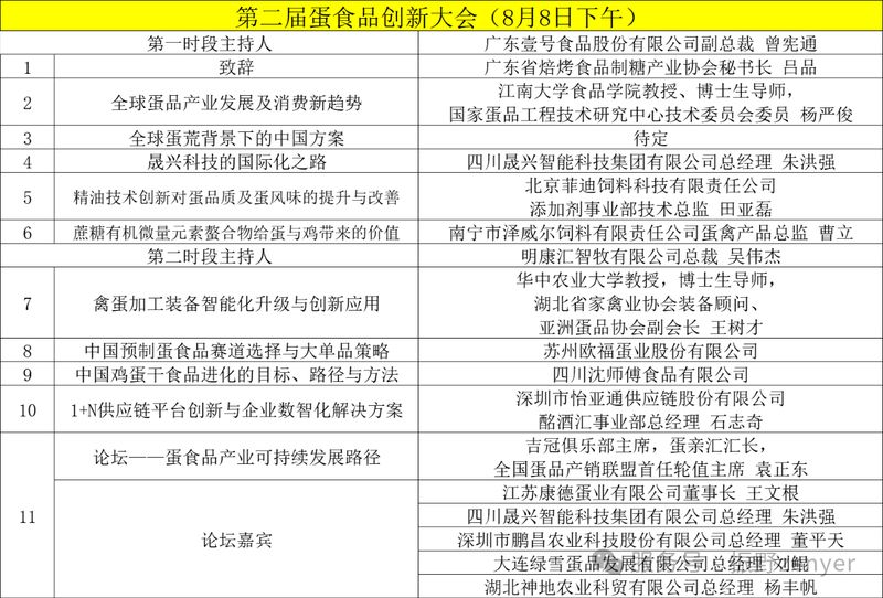
分会场2:第二届蛋食品创新大会
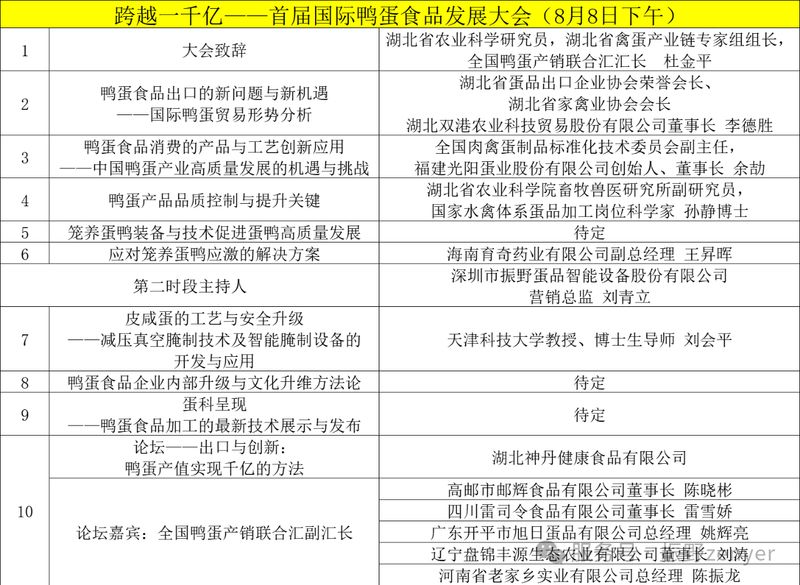
分会场3:首届国际鸭蛋食品发展大会
8月7日下午至8日全天展会:第三届蛋食材选品节
8月9日上午结束并返程。
三、地点
大湾区鹏城·深圳前海华侨城JW万豪酒店
四、组织
主办单位:
吉蛋堂、蛋亲堂、吉冠俱乐部
联合主办:
广东宸可集团
特别协办:
蛋青汇、蛋亲汇
蛋商汇、鸭蛋汇
全国蛋品产销联盟
全国特色蛋产销联盟
普莱柯生物工程股份有限公司
协办单位:
四川晟兴智能科技集团有限公司
北京菲迪饲料科技有限责任公司
河南艾格多科技集团有限公司
北京沃德辰龙生物科技股份有限公司
河南炎黄生物工程有限公司
徐州天意药业股份有限公司
新乡市卓一智能机械有限公司
海南育奇药业有限公司
襄阳凤雏畜禽养殖有限责任公司
南宁市泽威尔饲料有限责任公司
深圳市振野蛋品智能设备股份有限公司
广州广兴牧业设备集团有限公司
成都小巨人畜牧设备有限公司
河北中农牧丰科技有限公司
禾丰食品股份有限公司
支持单位:
中国畜牧业协会
广东省家禽业协会蛋鸡分会
海南省畜牧业协会
江西省家禽业协会
江苏省畜牧业协会禽业分会
上海市家禽业协会
云南省家禽业协会
贵州省禽业协会
四川省畜牧业协会蛋鸡业分会
重庆市畜牧业协会
湖北省家禽业协会
黄冈市蛋鸡产业协会
山东省畜牧业协会禽业分会
山西省畜牧业协会禽业分会
陕西省畜牧业协会禽业分会
新疆蛋鸡产业协会
广东省蛋品协会
上海市蛋品行业协会
湖北省蛋品进出口协会
西部蛋品协会
中国优农协会优质畜产品分会
共好蛋链俱乐部
海南省蛋鸡产业协会
广东省焙烤食品糖制品产业协会
高邮市鸭蛋行业协会
南昌蛋制品行业协会
临沂市蛋品行业协会
蛋亲节主讲台冠名:
安徽斯高德农业科技有限公司
第三届蛋食材选品节展会承办:
不落幕(河南)农业科技有限公司
河南东展国际展览有限公司
第三届蛋食材选品节展会支持企业:
莫巴食品加工设备(北京)有限公司
重庆爱乐迪农业科技有限公司
新乡市和协机械有限公司
杨凌泓雁换羽研究所
福州闽台机械有限公司
北京华思联认证中心
奥格生物技术(六安)有限公司
山东和达农牧有限公司
洛阳沃农农业科技有限公司
安徽斯高德农业科技有限公司
贵州逃园酒业有限公司
河南新技畜牧工程技术有限公司
东莞市宏力包装制品有限公司
南备迩(上海)机械有限公司
海安市婷婷农副产品有限公司
上海萨挪沃机械科技有限公司
河南鑫凤机械设备有限公司
蛋亲节礼品支持:
新乡市卓一智能机械有限公司
直播媒体:
畜牧微影、蛋亲融媒、蛋美食
语言支持:
河南牧业经济学院外国语学院
媒体支持:
智慧蛋鸡、家美鲜、中禽传媒、国际家禽、蛋鸡圈、鸡病专业网、畜牧人、蛋品世界、腾讯视频号、抖音、快手、今日头条、央视网、凤凰网、腾讯网、环球网、新浪网、搜狐网、正观新闻、大象融媒等
五、会议议程




六、报名方式
请扫描下方二维码:

1、符合要求的养殖、蛋商、食品企业需要审核通过,按照主办方确认函,7月15日前报名免会务费参与,餐饮、住宿及交通费用自理;
2、其他蛋链上、下游服务企业报名会务费1000元/人,餐饮、住宿及交通费用自理;
注:会务费包括含资料费、门票、场地费等。自费报名可参加上午蛋亲节与下午特定场次会议;涉及食宿自理部分,需要提前自行预定酒店;受场地限制所有免费参会人员需在7月15日前报名;不接受会议空降。
七、组委会联系方式
1、商务对接:
蛋亲堂吴沛17719901919
2、会议会展对接:
不落幕刘继涛15658829666
3、参会联系:
蛋亲节、蛋商大会:
沈红艳13603826008
蛋食品创新大会:
王开来13939916983
鸭蛋食品发展大会:
吉蛋堂牛晓庆19522418211
深圳宸可刘璐15804931186
八、蛋科调研
蛋商蛋科:
沈红艳13603826008
鸭蛋食品蛋科:
边淯闲18238233373
鸡蛋、鹌鹑蛋食品外蛋科:
刘继涛15658829666
蛋技:
王开来13939916983

第十届蛋亲节暨第三届蛋食材选品节组委会
2025年7月
如果您有养鸡方面的问题想要咨询,欢迎随时联系我们!
立即咨询
